After Sales Service
If you are dissatisfied with your purchase for any reason, you may return it to amaran within 14 days of the delivery date,subject to the conditions and exclusions below. You may initiate a return or exchange.
If your original item included free items, you must return all associated items for a full refund; the retail value of any free items you keep will be deducted from your reimbursement total.
For any returns, please contact customer service at shop@amarancreators.com
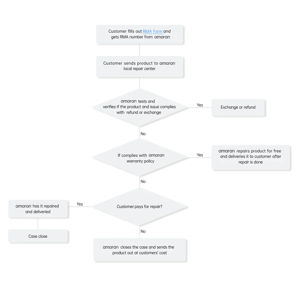
Fill out the online Return Merchandise Authorization (RMA) Request and send back to customer service to get the process started.
RMA FormPack, Label & Ship
Replace item(s) and invoice in original packaging and affix return labels with RMA number on the box.
We recommend you ship via insured ground service with a tracking number. We cannot be held responsible for lost packages. Return shipping fees are the responsibility of the customer.

- If your return is due to a product quality issue, shipping damage, or an incorrect item sent by amaran, we will cover the return shipping costs.
- If you return the product for personal reasons (such as dissatisfaction, incorrect order, refusal of delivery, or providing the wrong address), the return shipping cost will be your responsibility. Additionally, the original shipping fee will be deducted from your refund.
- If your order is canceled before it has shipped, no shipping charges will apply. However, if the order has already been shipped, canceling or refusing the package will be treated as a change-of-mind return, and all related shipping costs will be deducted from your refund.
- Please note: If a delivery fails due to customer reasons such as refusal, incorrect address, or failure to receive the package, any additional shipping costs incurred will also be deducted automatically from your refund.
Please read conditions below. If all conditions are not met, amaran reserves the right to refuse the return or to charge a minimum 15% restocking fee. All returned items must be in new condition, in their original unaltered box (including an intact UPC code) and must include all packing material, blank warranty cards, manuals, accompanying free items and accessories. The retail value of any free items you keep will be deducted from your reimbursement total. amaran can only refund the original purchase price. Shipping and handling fees are nonrefundable.
- Request after 14 days from delivery date.
- Products sent to amaran for return and refund service do not include all original accessories, accessories or packaging, or any item that is not new or like new, i.e. has cracks, dents or scratches.
- Failure to provide legal proof of purchases, receipts or invoices, or to reasonably believe to be forged or tampered with.
- Any malfunction or damage to the product is caused by unauthorized use or modification of the product, including moisture, entry of foreign objects (water, oil, sand, etc.) or improper installation or operation.
- Product labels, serial numbers, waterproof signs, etc. have signs of tampering or alteration. Product damage is caused by uncontrollable external factors, including fire, flood, high wind or lightning strike.
- Product labels, serial numbers, waterproof signs, etc. have signs of tampering or alteration. Product damage is caused by uncontrollable external factors, including fire, flood, high wind or lightning strike.
Once we receive and inspect your returned item(s), we will process your refund to the original payment method. Please allow 5–7 business days for the refund to appear, depending on your bank or payment provider.
If you paid by check, a refund check will be issued no sooner than 10 business days after the date of purchase.
Please note:
●We can only refund the original product price.
●Shipping and handling fees are nonrefundable, unless the return is due to a product defect, shipping damage, or an error on our part.
●If the return is for personal reasons (e.g., change of mind, incorrect order, or refused delivery), the return shipping costs will be the customer’s responsibility.










